国产游戏GPU第一卡、唯一DX12!摩尔线程终于要上市了
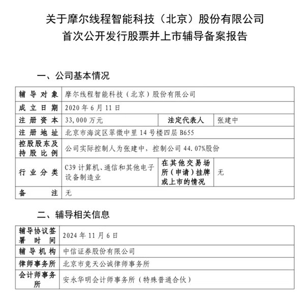
快科技11月13日消息,中国证监会官网信息显示,作为国内全功能GPU独角兽企业,摩尔线程智能科技(北京)股份有限公司(简称“摩尔线程”),已在北京证监局办理辅导备案登记,正式启动A股上市进程!辅导机构为中信证券股份有限公司。
启动IPO之前,摩尔线程已经完成了数轮融资,投资方包括中国移动、深创投、上海国盛、中银国际、建银国际、招商局创投、中关村科学城、红杉资本等知名国资和风投机构。

国产游戏GPU第一卡、唯一DX12!摩尔线程终于要上市了

国产游戏GPU第一卡、唯一DX12!摩尔线程终于要上市了
根据胡润研究院发布的《2024全球独角兽榜》,摩尔线程排名第261位。
摩尔线程成立于2020年10月,创始团队来自全球GPU巨头NVIDIA,创始人兼CEO张建中曾任NVIDIA全球副总裁、中国区总经理,在GPU行业已经深耕近20年。
摩尔线程以全功能GPU为核心,是国内极少数既覆盖图形渲染、又支持AI高性能计算的国产GPU公司,产品覆盖从云到端,为各行各业的数智化转型提供全栈计算支持,客户包括头部运营商、大型国有银行、大模型创业公司等。

国产游戏GPU第一卡、唯一DX12!摩尔线程终于要上市了
摩尔线程是国内极少数可从功能上对标NVIDIA GPU的企业,其全功能GPU芯片采用自研先进MUSA架构,集成AI计算加速、图形渲染、视频编解码、物理仿真和科学计算四大引擎。
针对大模型训练,摩尔线程落地了全国产的夸娥(KUAE)智算中心全栈解决方案,从千卡智算集群到万卡集群方案,在国内AI芯片属于第一梯队。

国产游戏GPU第一卡、唯一DX12!摩尔线程终于要上市了
2022年11月,摩尔线程推出国产游戏显卡MTT S80,被誉为“国产游戏第一卡”,也是国内唯一可以支持DX12的消费级显卡。
发布至今,该卡的Windows驱动已经迭代24个版本,平均每30天升级一次,已实现国内TOP50热门游戏100%兼容,已追踪超过400款游戏的运行情况,累计正式适配和优化游戏185款,还有更多游戏正在适配和调优。
截止2024年10月,MTT S80在图形测试软件3DMark 11中的成绩,已提升至4.5倍。

国产游戏GPU第一卡、唯一DX12!摩尔线程终于要上市了
此外,摩尔线程正围绕自主研发的MUSA统一系统架构和软件平台,构建完善、好用、易用的国产GPU应用生态。尤其是通过MUSIFY代码自动转换工具,用户可以快捷地将原有的CUDA代码无缝迁移到MUSA平台,大幅提升应用移植的效率,缩短开发周期。摩尔线程还是北京市独角兽企业、国家级“专精特新”小巨人企业,在知识产权方面有深厚积累。截至2024年10月,摩尔线程已获得425项授权专利,位居国内GPU企业专利授权数量前列,涵盖处理器架构设计、AI应用、驱动软件设计、GPU算力集群等关键技术领域,还取得了知识产权贯标认证。

国产游戏GPU第一卡、唯一DX12!摩尔线程终于要上市了
附发展历程——
2020年10月,摩尔线程正式运营。
2021年10月,获国家高新技术企业认定,并获颁证书。
2021年11月,宣布首颗全功能GPU研制成功。
2022年3月,首次发布全新MUSA统一系统架构及第一颗全功能GPU芯片“苏堤”;面向PC和工作站的桌面级显卡MTT S50和专为数据中心打造的MTT S2000;GPU物理引擎AlphaCore和DIGITALME数字人解决方案。
2022年11月,推出全功能GPU芯片“春晓”、基于MUSA架构打造的业内首款国产游戏显卡MTT S80和面向服务器应用的MTT S3000,以及元计算一体机MCCX;还发布了系列GPU软件栈与应用工具,包括MUSA开发者套件、云原生sGPU技术、元宇宙平台MTVERSE等。
2023年3月,获北京市“专精特新”企业评定。
2023年5月,重磅宣布一系列新产品与技术更新,涵盖数字办公、娱乐与创作、AI与云计算以及元宇宙等GPU重要应用场景,主要发布包括:面向游戏爱好者的DirectX 11社区版驱动、全新游戏显卡MTT S70及整机产品“智娱摩方”;GPU物理引擎AlphaCore迎来全新升级并开放测试下载;推出云桌面产品MT vGPU 2.1和MCCX VDI云桌面一体机;发布MUSA Toolkit 1.0软件工具包及代码移植工具MUSIFY;MTVERSE元宇宙平台重磅更新。
2023年9月,重磅发布了新一代全功能GPU芯片“曲院”,并基于“曲院”推出了AI训推一体计算卡MTT S4000 和摩尔线程KUAE(夸娥)千卡智算集群,主要服务于千亿参数规模的大模型训练以及推理;此外,还推出专为算力集群设计的算力管理平台MCCPlatform与应用开发平台MCCFlow,以及摩尔线程自研大语言模型MusaChat。
2023年11月,获批成立博士后科研工作站。
2023年12月,首个全国产GPU千卡千亿模型训练平台——摩尔线程KUAE智算中心揭幕仪式在北京成功举办,宣告国内首个以国产全功能GPU为底座的大规模算力集群正式落地。
2024年4月,获北京市独角兽企业授牌。
2024年7月,重磅宣布其AI旗舰产品夸娥(KUAE)智算集群解决方案实现重大升级,从当前的千卡级别大幅扩展至万卡规模。
2024年9月,获评国家级专精特新小巨人企业。
2024年11月,凭借夸娥(KUAE)智算集群斩获“2024中国·海淀高价值专利培育大赛”一等奖。
【本文结束】出处:快科技
评论
精彩评论

